文章目录
一、spring 主要流程
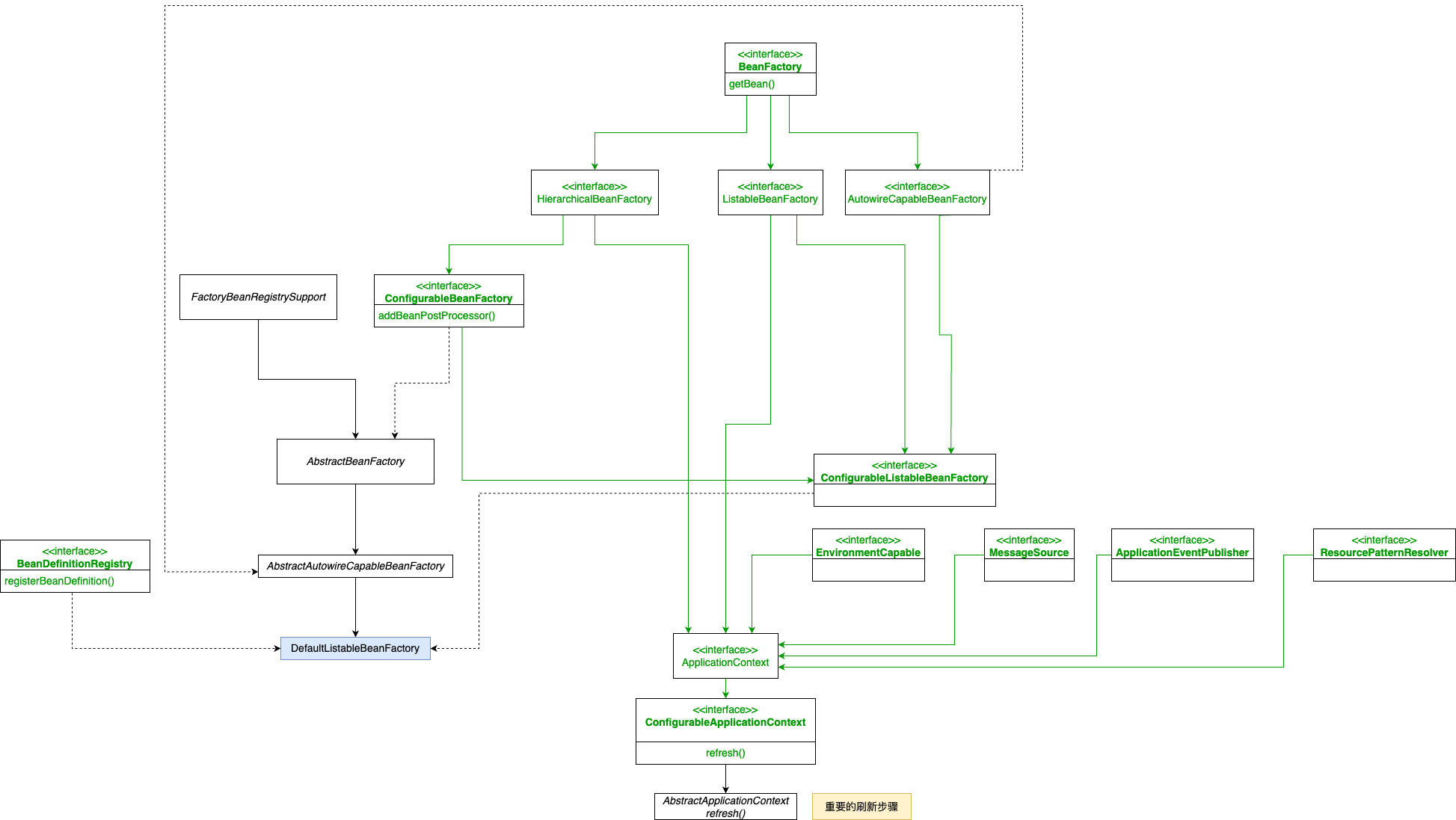
二、beanFactory 体系

下属的各种实现
org.springframework.context.support.AbstractApplicationContext#prepareBeanFactory 上面这个方法里框架自己注册了一些默认的 bean,框架不希望开发者操作它们

AutowireCapableBeanFactory
可以自动注入的 bean factory.
普通的 BeanFactory 只有读的操作,但是 Configurable 前缀的 BeanFactory 或者 ApplicationContext 具有写的操作

三、ApplicationContext 体系
四、我理解的依赖倒置
重点应该是倒置这个词的理解。
倒置之前是什么样的
- 旧:上层依赖下层
倒置之后是什么样的
- 新:抽象出公共的标准协议,上层和下层都需要遵守
如何去实现它:
- 每个类尽量都有接口或抽象类,或者抽象类和接口两者都具备。这是依赖倒置的基本要求,接口和抽象类都是属于抽象的,有了抽象才可能依赖倒置
站在长期去考虑,什么东西是变的,什么东西是不变的?
我问了下依赖倒置是不是就是面向接口编程,它说面向接口编程只是依赖倒置的一部分。
